本日(5月7日),国家药监局发布了《国家药监局关于修订多烯磷脂酰胆碱注射液说明书的公告(2020年第60号)》。

为进一步保障公众用药安全,国家药品监督管理局决定对多烯磷脂酰胆碱注射液说明书【不良反应】、【注意事项】等项进行修订。现将有关事项公告如下:
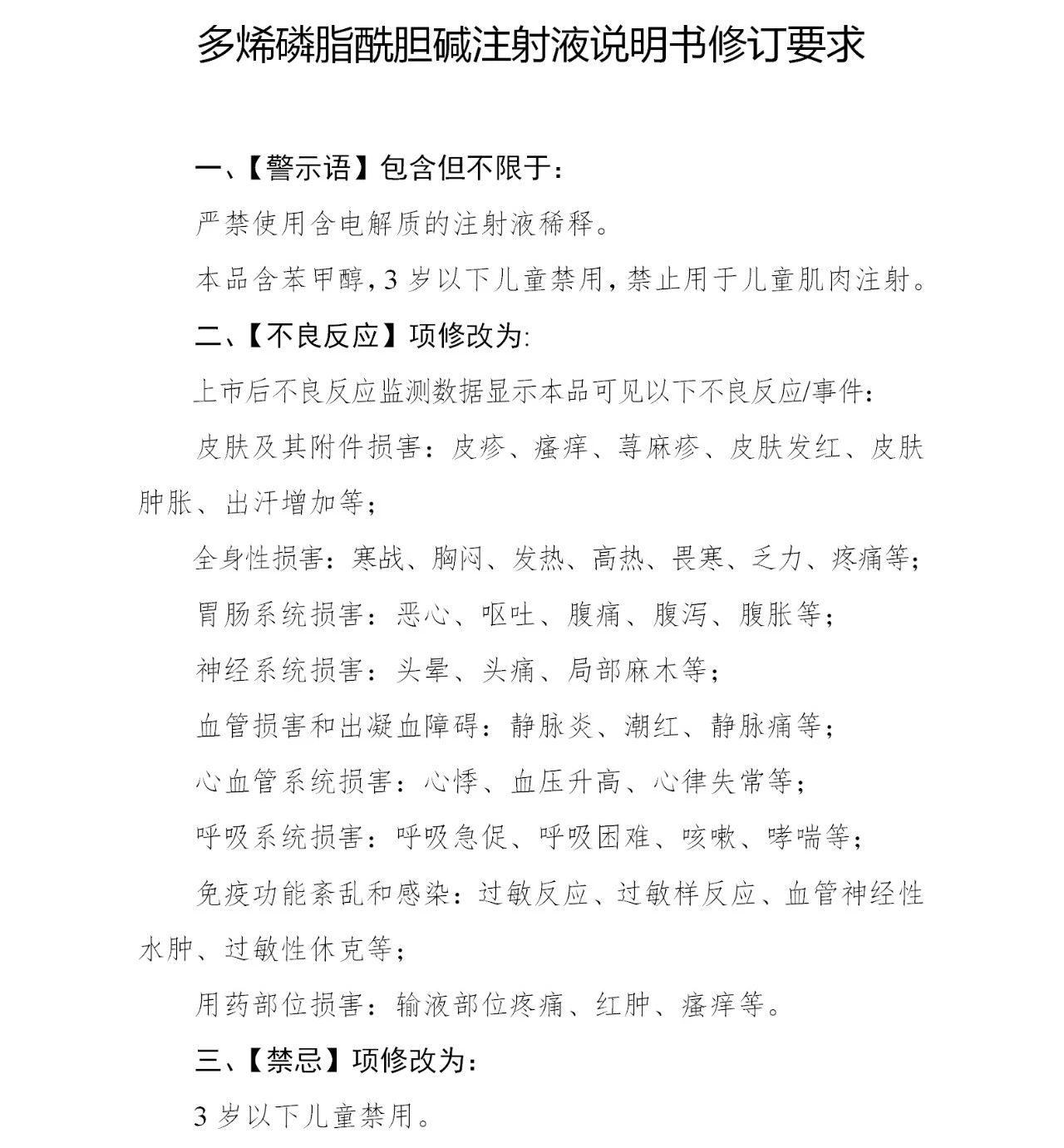
一、所有多烯磷脂酰胆碱注射液生产企业均应依据《药品注册管理办法》等有关规定,按照多烯磷脂酰胆碱注射液说明书修订要求(见附件),提出修订说明书的补充申请,于2020年7月29 日前报省级药品监督管理部门备案。修订内容涉及药品标签的,应当一并进行修订;说明书及标签其他内容应当与原批准内容一致。在补充申请备案后9个月内对所有已出厂的药品说明书及标签予以更换。上述多烯磷脂酰胆碱注射液生产企业应当对新增不良反应发生机制开展深入研究,采取有效措施做好使用和安全性问题的宣传培训,涉及用药安全的内容变更要立即以适当方式通知药品经营和使用单位,指导医师、药师合理用药。二、临床医师、药师应当仔细阅读多烯磷脂酰胆碱注射液说明书的修订内容,在选择用药时,应当根据新修订说明书进行充分的效益/风险分析。三、患者应严格遵医嘱用药,用药前应当仔细阅读说明书。



同日(5月7日),国家药监局又发布了《国家药监局关于修订注射用七叶皂苷钠说明书的公告(2020年第61号)》。

为进一步保障公众用药安全,国家药品监督管理局决定对注射用七叶皂苷钠说明书【不良反应】、【注意事项】等项进行修订。现将有关事项公告如下:
一、所有注射用七叶皂苷钠生产企业均应依据《药品注册管理办法》等有关规定,按照注射用七叶皂苷钠说明书修订要求(见附件),提出修订说明书的补充申请,于2020年7月29日前报省级药品监管部门备案。
修订内容涉及药品标签的,应当一并进行修订;说明书及标签其他内容应当与原批准内容一致。在补充申请备案后9个月内对所有已出厂的药品说明书及标签予以更换。上述注射用七叶皂苷钠生产企业应当对新增不良反应发生机制开展深入研究,采取有效措施做好使用和安全性问题的宣传培训,涉及用药安全的内容变更要立即以适当方式通知药品经营和使用单位,指导医师、药师合理用药。
二、临床医师、药师应当仔细阅读注射用七叶皂苷钠说明书的修订内容,在选择用药时,应当根据新修订说明书进行充分的效益/风险分析。三、患者应严格遵医嘱用药,用药前应当仔细阅读说明书。
2020年4月29日


